English  |
Español  |
| instructor rating |
Título de instructor (aviación). |
| instrument (Refrigeration and air conditioning) |
INSTRUMENTO: Dispositivo que tiene habilidades para registrar, indicar, medir y/o controlar.
Mediciones Eléctricas: Tipos de Instrumentos e Instrumentos Indicadores de Lectura Directa Introducción a los Aparatos de Medida
En el ámbito industrial y de laboratorio, los instrumentos (instruments) de medición eléctrica desempeñan un papel crucial. Instrumentos como amperímetros (ammeters), voltímetros (voltmeters), vatímetros (wattmeters) y contadores (meters) son esenciales para medir corriente (current), tensión (voltage), potencia (power) y energía (energy). Los instrumentos industriales (industrial instruments) se destacan por ser robustos, compactos y de fácil montaje, mientras que los de laboratorio, como los galvanómetros (galvanometers), son más sensibles y precisos para corrientes débiles.
Clasificación de los Instrumentos
Los instrumentos se clasifican según su función (function) o la variable de proceso (process variable) que miden:
- Instrumentos ciegos (blind instruments): No tienen indicación visible. Ejemplos incluyen presostatos (pressure switches) y transmisores (transmitters) sin visualización.
- Instrumentos de lectura directa (direct-reading instruments): Disponen de agujas o pantallas digitales (digital displays) para mostrar la variable medida.
- Instrumentos registradores (recording instruments): Graban valores de forma continua o periódica (gráficos circulares o rectangulares).
- Instrumentos digitales (digital instruments): Utilizan señales electrónicas (electronic signals) y muestran valores numéricos.
- Instrumentos de control (control instruments): Ajustan y regulan variables, como los controladores de temperatura (temperature controllers).
Principales Tipos de Instrumentos Electromagnéticos
- Sistema D’Arsonval (D’Arsonval system): Utiliza un imán permanente (permanent magnet) y una bobina móvil (moving coil). La corriente genera un campo magnético (magnetic field) que desplaza la aguja.
- Sistema Electrodinámico (Electrodynamic system): Utiliza bobinas fijas (fixed coils) y bobinas móviles (moving coils) para crear el desplazamiento.
- Sistema de Hierro Móvil (Moving iron system): Utiliza un núcleo de hierro (iron core) que se mueve en función del campo magnético.
- Sistema Térmico (Thermal system): Se basa en la expansión de un hilo conductor (conductive wire) por calentamiento eléctrico.
- Sistema de Inducción (Induction system): Funciona con principios de inducción electromagnética (electromagnetic induction), común en contadores de energía (energy meters).
Componentes Fundamentales en Instrumentación
- Elementos Primarios (Primary elements): Detectan la variable física (physical variable), como termopares (thermocouples) para temperatura.
- Transmisores (Transmitters): Captan y envían señales neumáticas (pneumatic signals) o electrónicas.
- Transductores (Transducers): Convierten señales físicas en otros formatos.
- Convertidores (Converters): Transforman señales de entrada (input signals) en señales de salida (output signals) estándar.
- Receptores (Receivers): Reciben y registran las señales transmitidas.
- Controladores (Controllers): Comparan y ajustan la variable controlada (controlled variable).
- Elementos Finales de Control (Final control elements): Ejecutan la acción correctiva (corrective action) a través de válvulas o servomotores.
Funcionamiento Analógico vs. Digital
- Instrumentos analógicos (Analog instruments): Utilizan señales continuas (continuous signals).
- Instrumentos digitales (Digital instruments): Operan con señales discretas (discrete signals).
Funcionamiento de los Instrumentos Indicadores
Los instrumentos indicadores permiten medir corriente (current), tensión (voltage) y otras variables eléctricas (electrical variables) con precisión.
- Sensibilidad (Sensitivity): Importante para seleccionar el instrumento adecuado.
- Polaridad (Polarity): Debe ser correcta para instrumentos de CC.
- Escalas (Scales): Pueden ser lineales, cuadráticas o de cero central.
Conclusión
Los instrumentos eléctricos, desde sistemas electromagnéticos (electromagnetic systems) como el D’Arsonval hasta transductores modernos (modern transducers), son fundamentales en la medición y control industrial. |
| instrument accuracy ( electronics, computer science, nuclear energy ) |
(precisión del instrumento). Número o cantidad que define los límites de error de un instrumento. |
| instrument approach |
|
| instrument approach ( electronics, computer science, nuclear energy ) |
(aproximación por instrumentos, aproximación a ciegas). Procedimiento de realizar la aproximación a un campo de aterrizaje mediante el uso de instrumentos de navegación, sin visión directa del terreno. |
| instrument landing system ( electronics, computer science, nuclear energy ) |
(sistema de aterrizaje por instrumentos, sistema de aterrizaje a ciegas). Sistema que suministra, en una aeronave, el guiado lateral, longitudinal y vertical necesarios para aterrizar. |
| instrument range ( electronics, computer science, nuclear energy ) |
(margen de potencia de arranque). En un reactor nuclear, margen de los niveles de potencia de funcionamiento en los que la potencia es demasiado baja para manifestarse en cambios medibles de temperatura y debe ser medida mediante instrumentos nucleares, tales como cámaras de ionización; normalmente implica niveles de potencia que suponen una multiplicación de la fuente de arranque por un factor 100 o mayor, por lo que se diferencia así del margen de fuente, que es inferior. |
| instrument range ( electronics, computer science, nuclear energy ) |
(margen de instrumento). Región determinada por los límites entre los cuales una cantidad se mide, se recibe o se transmite, expresada mediante la especificación de los valores superior o inferior de dicha región. |
| instrument transformer ( electronics, computer science, nuclear energy ) |
(transformador de instrumento). Transformador empleado para reproducir en su circuito secundario, en una proporción determinada a propósito para su utilización en dispositivos de medida, control o protección, la corriente (o voltaje) de su circuito primario, preservando, fundamentalmente, su relación de fase.
Transformadores de medida (TI / TV)
(Instrument transformers: CT / VT)
Los transformadores de medida son dispositivos eléctricos especialmente diseñados para adaptar los valores elevados de corriente y tensión presentes en los sistemas de potencia a niveles reducidos, normalizados y seguros, adecuados para instrumentos de medición, relés de protección y sistemas de control.
(Instrument transformers are electrical devices specifically designed to convert high current and voltage levels in power systems into lower, standardized and safe values suitable for measuring instruments, protective relays and control systems.)
Se emplean ampliamente en subestaciones, tableros de distribución e instalaciones industriales.
(They are widely used in substations, distribution switchboards and industrial installations.)
El transformador de intensidad (TI), también llamado transformador de corriente, se conecta en serie con el conductor de línea y suministra en su secundario una corriente proporcional a la del primario, generalmente estandarizada a 1 A o 5 A.
(The current transformer (CT) is connected in series with the line conductor and provides, at its secondary, a current proportional to the primary current, typically standardized to 1 A or 5 A.)
Permite medir grandes corrientes sin interrumpir el circuito principal y aísla eléctricamente los equipos de medición del sistema de alta tensión.
(It allows large currents to be measured without interrupting the main circuit and electrically isolates the measuring equipment from the high-voltage system.)
El transformador de tensión (TV), o transformador de potencial, se conecta en paralelo con la línea y reduce la tensión a valores normalizados, típicamente 100 V, 110 V o 220 V.
(The voltage transformer (VT/PT), also called a potential transformer, is connected in parallel with the line and reduces voltage to standardized values, typically 100 V, 110 V or 220 V.)
De este modo posibilita la medición precisa de tensiones elevadas y la alimentación segura de instrumentos y dispositivos de protección.
(This enables accurate measurement of high voltages and safe supply to instruments and protective devices.)
Además de su función de medición, los TI y TV proporcionan aislamiento galvánico, mayor seguridad operativa y buena precisión, siendo elementos fundamentales en la instrumentación eléctrica, la protección de sistemas de potencia y el monitoreo del consumo energético.
(In addition to measurement, CTs and VTs provide galvanic isolation, improved operational safety and good accuracy, making them essential for electrical instrumentation, power-system protection and energy-consumption monitoring.)
Transformadores de medida (TI / TV)
(Instrument transformers: CT / VT)
Los siguientes gráficos corresponden a transformadores de medida: transformador de intensidad (TI) y transformador de tensión (TV).
(The following diagrams correspond to instrument transformers: current transformer (CT) and voltage transformer (VT).)
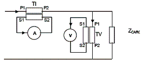
Figura 1: Esquema de conexión TI–TV
(Figure 1: CT–VT connection diagram)

- TI: Transformador de intensidad. (CT: Current transformer.)
- TV: Transformador de tensión. (VT/PT: Voltage transformer / potential transformer.)
- P1–P2: Bornes primarios. (P1–P2: Primary terminals.)
- S1–S2: Bornes secundarios. (S1–S2: Secondary terminals.)
- A: Amperímetro. (A: Ammeter.)
- V: Voltímetro. (V: Voltmeter.)
- ZCARG: Impedancia de carga. (ZLOAD: Load impedance.)
Figura 2: Transformador básico y representación gráfica
(Figure 2: Basic transformer and schematic representation)

- Bobinado primario. (Primary winding.)
- Bobinado secundario. (Secondary winding.)
- Núcleo. (Core.)
- Suministro de CA. (AC supply.)
- Carga. (Load.)
- Flujo (φ). (Magnetic flux (φ).)
- N1, N2: Número de espiras. (N1, N2: Number of turns.)
- (a) Transformador básico. ((a) Basic transformer.)
- (b) Representación gráfica. ((b) Schematic representation.)
- P / S: Primario / Secundario. (P / S: Primary / Secondary.)
Figura 3: Transformador de intensidad (TI) – construcción y símbolo
(Figure 3: Current transformer (CT) – construction and circuit symbol)

- Transformador de intensidad (TI). (Current transformer (CT).)
- Conductor de corriente primaria. (Primary current conductor.)
- Corriente primaria Ip. (Primary current Ip.)
- Corriente secundaria Is. (Secondary current Is.)
- Amperímetro. (Ammeter.)
- Bobinado secundario. (Secondary winding.)
- CONSTRUCCIÓN. (CONSTRUCTION.)
- SÍMBOLO DEL CIRCUITO. (CIRCUIT SYMBOL.)
- C.T. (C.T. / CT.)
Figura 4: Transformador de tensión (TV) en línea de alta tensión
(Figure 4: Voltage transformer (VT/PT) on a high-voltage line)

- Línea de alta tensión. (High-voltage line.)
- 4600 VAC. (4600 VAC.)
- Desde suministro de AC. (From AC supply.)
- Hacia carga. (To load.)
- Transformador de tensión (TV). (Voltage transformer (VT/PT).)
- Voltímetro. (Voltmeter.)
- 220 VAC. (220 VAC.)
- H1–H2: Bornes del primario. (H1–H2: Primary terminals.)
- X1–X2: Bornes del secundario. (X1–X2: Secondary terminals.)
- Puesta a tierra. (Ground / earthing.)
Transformadores de medida (Instrument Transformers)
Los transformadores de medida se utilizan en centrales y subestaciones para reducir tensiones y corrientes elevadas a valores seguros y estandarizados, aptos para instrumentos y equipos de control. Cumplen dos funciones principales: actúan como transformadores de relación (proporcionan una fracción exacta de la tensión o corriente original) y además brindan aislamiento eléctrico, protegiendo a los instrumentos, los controles y al personal frente a niveles peligrosos del sistema de potencia.
Existen dos tipos básicos: transformadores de tensión (VT o PT, “potential transformers”) y transformadores de corriente (CT, “current transformers”). Ambos operan con los mismos principios generales de los transformadores, pero se conectan de manera distinta y cumplen roles diferentes en la medición.
Los transformadores de tensión se emplean para alimentar voltímetros, medidores de energía (watthorímetros), medidores de potencia y de factor de potencia, así como circuitos de control. El primario se conecta en paralelo con la línea de alta tensión y el secundario entrega una tensión reducida, prácticamente constante, proporcional a la relación de espiras. Muchos VT están diseñados para entregar 120 V en el secundario cuando el primario recibe la tensión nominal. Debido a que la carga conectada a un VT es pequeña (baja potencia aparente), suelen ser de potencias del orden de decenas o centenas de VA y con tensiones primarias típicas desde 120 hasta varios cientos de voltios, aunque existen VT de mayor tensión (incluso del orden de cientos de kV) para patios de maniobra en subestaciones.
Los transformadores de corriente reducen la corriente de línea a valores normalizados (por ejemplo 5 A o 1 A) para alimentar amperímetros y otros instrumentos de medición y protección. El primario de un CT se conecta en serie con la línea, por lo que debe tener la mínima impedancia posible para no afectar el circuito de potencia. La relación de transformación depende del número de espiras: el primario suele tener pocas vueltas (a veces una sola, mediante el paso del conductor por el núcleo), mientras que el secundario tiene muchas. Así, la corriente secundaria es proporcional (e inversa a la relación de espiras) a la corriente primaria.
Un aspecto crítico de seguridad es que nunca debe dejarse el secundario de un CT abierto mientras el primario está energizado. Si el secundario queda en circuito abierto, el flujo en el núcleo puede aumentar e inducir tensiones peligrosamente altas en el secundario, con riesgo de descarga eléctrica o daño en el equipo. Por eso, antes de desconectar instrumentos, el secundario del CT debe cortocircuitarse. En la práctica moderna, existen dispositivos que facilitan este cortocircuito durante maniobras y mantenimiento.
En aplicaciones típicas, un VT alimenta instrumentos de tensión y potencia, y un CT entrega una señal de corriente reducida para amperímetros, vatímetros, medidores de energía y relés de protección, manteniendo mediciones confiables y operación segura en sistemas de alta energía.

Figura : Conexiones de transformadores de instrumento: voltímetro, vatímetro y amperímetro.
Términos relacionados :
- 1. Transformador de instrumento. (Instrument transformer)
- 2. Transformador de tensión (VT). (Voltage transformer, VT)
- 3. Transformador de potencial (PT). (Potential transformer, PT)
- 4. Transformador de corriente (CT). (Current transformer, CT)
- 5. Devanado primario. (Primary winding)
- 6. Devanado secundario. (Secondary winding)
- 7. Relación de transformación 20/1. (Ratio 20/1)
- 8. Relación de transformación 10/1. (Ratio 10/1)
- 9. Circuito de alta tensión. (High-voltage circuit)
- 10. Carga eléctrica. (Load)
- 11. Voltímetro (120 V). (Voltmeter)
- 12. Vatímetro (250 W). (Wattmeter)
- 13. Amperímetro (3 A). (Ammeter)
- 14. Conexión en serie del CT. (Series connection of CT)
- 15. Conexión en paralelo del VT. (Parallel connection of VT)
- 16. Aislamiento eléctrico. (Electrical isolation)
- 17. Terminales de alta tensión. (High-voltage terminals)
- 18. Bobina de medición. (Measuring coil)
- 19. Circuito secundario de medición. (Secondary measuring circuit)
- 20. Conexión a tierra. (Ground connection)
|
| instrumental coincidence ( electronics, computer science, nuclear energy ) |
(coincidencia instrumental). Coincidencia falsa acusada por un selector a causa de que su tiempo de resolución es finito. |
| insulant ( electronics, computer science, nuclear energy ) |
(aislante). Sustancia o cuerpo cuya conductividad tiene un valor extremadamente pequeño. |
| insulate ( electronics, computer science, nuclear energy ) |
(aislar). Proteger un conductor contra ciertos contactos posibles con los conductores vecinos, mediante el empleo de sustancias aislantes. |
| insulating material ( electronics, computer science, nuclear energy ) |
(material aislante, aislante). (Véase INSULANT). |
| insulating moving belt electrostatic accelerator ( electronics, computer science, nuclear energy ) |
(acelerador electrostático de transportador aislante). Acelerador electrostático en el cual el transporte de cargas se efectúa por medio de un transportador aislante, tal como una correa, un rotor rígido, etc. |
| insulating sleeve ( electronics, computer science, nuclear energy ) |
(manguito aislante). Pieza tubular de material aislante que se utiliza frecuentemente alrededor de algunas conexiones de los tubos electrónicos. |
| insulation fault ( electronics, computer science, nuclear energy ) |
(defecto de aislamiento). Disminución anormal de la resistencia de aislamiento. |
| insulation resistance ( electronics, computer science, nuclear energy ) |
(resistencia de aislamiento). Resistencia medida bajo condiciones especificadas entre dos conductores o sistemas de conductores separados normalmente por un aislante. |
| insulator ( electronics, computer science, nuclear energy ) |
(aislante). Sustancia o cuerpo cuya conductividad tiene un valor extremadamente pequeño. |
| intactness ( electronics, computer science, nuclear energy ) |
(integridad). Término que se emplea al tratar de evaluar el impacto estético de la instalación de una central nuclear sobre el medio ambiente; con él se expresa la cualidad de integración total en el conjunto de las partes que componen un paisaje. |
| intake ( electronics, computer science, nuclear energy ) |
(incorporación). Actividad de radionucleidos que se introducen en el organismo procedentes del medio externo. |
| intake into an organ ( electronics, computer science, nuclear energy ) |
(aportación a un órgano). Actividad de un radioelemento aportada, en un tiempo dado, al órgano que se considera. |
| intake structure ( electronics, computer science, nuclear energy ) |
(estructura de toma). Estructura que, en una central, da entrada al agua de refrigeración y la conduce desde el mar, lago, embalse, etc., que constituye la fuente suministradora, hasta la estación de bombeo. |
| integral absorbed dose ( electronics, computer science, nuclear energy ) |
(dosis absorbida integral). Cantidad de energía total transmitida a la masa de materia, que ocupa un volumen dado, sometida a una radiación ionizante; es la integral de la dosis absorbida en función de la masa. |
| integral action ( electronics, computer science, nuclear energy ) |
(acción integral). Modo de control en el que el elemento final de control se posiciona de acuerdo con una integral del tiempo, función de la variable controlada. |
| integral dose ( electronics, computer science, nuclear energy ) |
(dosis integral). (Véase INTEGRAL ABSORBED DOSE). |
| integral experiment ( electronics, computer science, nuclear energy ) |
(experimento integral). Experimento que suministra información acerca del efecto total de varios parámetros o procesos en un sistema, en vez de suministrarla acerca de sus efectos por separado. |
| integral reactivity ( electronics, computer science, nuclear energy ) |
(reactividad integral). En tecnología de reactores, magnitud asociada a una barra de control o conjunto de ellas, que expresa su antirreactividad en función del grado de inserción en el núcleo. |
| integral reactor ( electronics, computer science, nuclear energy ) |
(reactor integral). (Véase REACTOR, INTEGRAL). |

|